The EIRSAT-1 Mission

1. Mission Overview

EIRSAT-1, shown in Figure 1, is a 2U CubeSat being implemented by a student-led team at University College Dublin (UCD). The project to design, build, test and launch this CubeSat as Ireland’s first satellite is supported by the Education Office of the European Space Agency (ESA), under the 2nd round of the Fly Your Satellite! (FYS!) Programme.

As the first Irish satellite, one of the main objectives of the EIRSAT-1 mission is to enhance the capabilities of the national higher education sector in space science and engineering. The project also has a number of technology demonstration and scientific aims, to be realised by three novel payloads that have been developed in house:

  • ‘ENBIO Module’ (EMOD) is a thermal materials experiment;

  • ‘Wave-Based Control’ (WBC) is a software-based attitude control test-bed; and

  • ‘Gamma-ray Module’ (GMOD) is a miniaturised γ-ray detector that will observe high-energy radiation from astrophysical phenomena known as gamma-ray bursts (GRBs).


_images/EIRSATFM.jpeg

Figure 1 - Fully assembled Flight Model (FM) of EIRSAT-1.


Figure 2 illustrates the Operational Chain of EIRSAT-1, from the operator or autonomous scripts, through the Tx/Rx chain, to the spacecraft. Labeled are two specific segments, described further below; the Space Segment and the Ground Segment.


_images/chain_of_ops.png

Figure 2 - Operational Chain of EIRSAT-1.


1.1 Space Segment

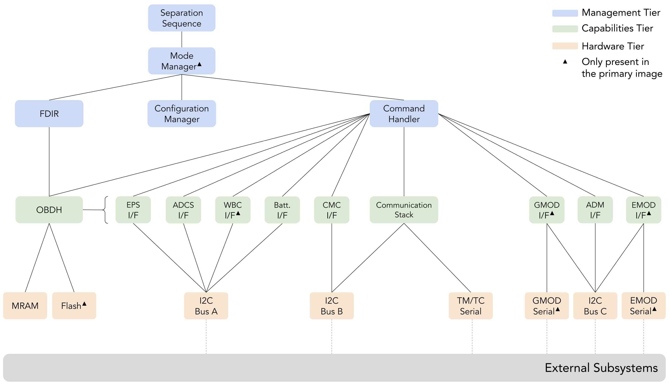
The EIRSAT-1 spacecraft (Figures 1 and 3) consists of custom hardware that has been designed and developed for both the GMOD and EMOD payloads and the antenna deployment module (ADM), along with commercial off-the-shelf (COTS) components supplied by AAC Clyde Space. All of the COTS components have flight heritage. This includes the battery, electrical power system (EPS), UHF/VHF radio frequency (RF) communications component (CMC), attitude determine and control system (ADCS), and an on-board computer (OBC), which acts as the main flight computer. In addition to firmware supplied with these COTS components, key parts of the flight software have also been developed in house. An overview of the spacecraft’s hardware architecture is shown in Figure 4. Figure 5 presents the OBC-run, main flight software architecture.


_images/EIRSAT_23cmTall.png

Figure 3 - Exploded view of the EIRSAT-1 S/C.


_images/HW_Arch.png

Figure 4 - High-level overview of EIRSAT-1’s S/C hardware architecture. Details on key aspects of this figure can be found in EIRSAT-1’s Design Definition File (EIR_DDF).


_images/SW_Arch.png

Figure 5 - High-level overview of EIRSAT-1’s S/C software architecture. Details on key aspects of this figure can be found in EIRSAT-1’s Design Definition File (EIR_DDF), as well as from Doyle et al., 2022.


The FM of the EIRSAT-1 spacecraft was launched into a Sun-Synchronous Orbit (SSO) on December 1st 2023, deployed at a height of ~515km. In this orbit, a 3-5-year mission lifetime is anticipated.


1.2 Ground Segment

The EIRSAT-1 mission transmits over the VHF(145.825MHz)/UHF(437.1MHz) amateur frequency bands for uplink/downlink. To facilitate this, EIRSAT-1’s ground segment implements VHF and UHF Yagi antennas. Uplinks are achieved with 1200bps AFSK modulation that incorporates the AX.25 protocol. Downlinks are GMSK-modulated, with 9600bps. By default (i.e. following OBC boot-up), all telemetry transmitted by the spacecraft is convolutionally encoded. However, as encoding can be disabled via a telecommand, the ground segment is configured to receive both encoded and non-encoded downlink signals. The ground segment is also responsible for appending telecommand HMAC authentication framing onto all packets uplinked to the spacecraft, particularly when comms.HMAC.isAuthenticating = TRUE on-board.

An overview of the ground segment set-up is shown in Figure 6.


_images/GS.png

Figure 6 - High-level overview of EIRSAT-1’s GS architecture.


The project currently has one ground segment, located at UCD Beechhill, with latitude and longitude coordinates of 53.314068°N, 6.235460°W. Given this location and the spacecraft’s SSO orbit, approximately 50 minutes of communication time are possible with the spacecraft per day, separated over 4-6 passes.

EIRSAT-1’s Mission Control Centre is based in UCD’s School of Physics. Operations are carried out on one of two dedicated workstations (+ 2x2 screens), using a variety of operations tools that have been used throughout the mission’s development and testing (e.g. MCS, Grafana, InFluxDB, etc.). An additional workstation (+ screen) is used alongside this set-up for ground station control and monitoring.

MCS, which is the main software tool used by the Spacecraft Operators throughout the mission is described in the Real-Time Operations section of this manual.



2. Mission Phases & Plan for Operations

2.1 General Overview

LEOP - Lasting Days-to-Weeks

Once deployed into orbit, EIRSAT-1’s deployment switches are released and the spacecraft will power ON. When powered ON, the On-Board Computer (OBC) boots into EIRSAT-1’s primary1 mission image. As part of the initialisation process that occurs when booting this image, EIRSAT-1’s ‘Separation Sequence’ begins. The Separation Sequence is a one-time sequence to be carried out following launch and begins with the commencement of a 45-minute wait timer. This wait period ensures that EIRSAT-1 is a safe distance away from the deployer and/or other deployed CubeSats prior to releasing any deployables. For EIRSAT-1, the dipole antenna elements are the only deployables.

Once 45 minutes has passed, the on-board software (OBSW) then begins antenna deployment attempts of the spacecraft’s antennas from the Antenna Deployment Module (ADM). Repeated antenna deployment attempts (see Figure 7), with a wait time between each attempt continues until initial AOS is achieved with the UCD Ground Station (BFD).

Once 2-way communication is established and full antenna deployment is confirmed, a TC instructing the spacecraft to enter its Commissioning Mode is sent.

On entry to EIRSAT-1’s Commissioning Mode, antenna deployment attempts autonomously cease. The main purpose of this mode following the Separation Sequence is to perform a health inspection of the spacecraft’s subsystems and to qualify them for nominal operations. In this mode, on-board authentication of TCs is enabled via TC to prevent replay attacks and convolutional encoding of TM is disabled if the GS performance/link budget allows. This initial commissioning period continues until the Systems Engineer signs off on the mission’s entry to Nominal Mode, where nominal and long-duration experiment running will be carried out.

The spacecraft transitioning to Nominal Mode marks the end of the Launch of Early Operational Phase (LEOP).


Day-to-day Operations - Lasting 3-5 Years

Following LEOP, the EIRSAT-1 mission can operate in the following modes (see Figure 7): Nominal Mode - where the primary driver of the mode is to run the GMOD and EMOD experiments; WBC Mode - where the WBC control algorithm will be tested; Commissioning Mode - where the performance of subsystems will be reviewed; and where necessary, Safe Mode - where the spacecraft recovers to following non-nominal behaviour, such as a reboot or low battery. Assuming smooth operations, EIRSAT-1 mostly operates in Nominal Mode and WBC Mode. Throughout this time, the experiments are enabled, housekeeping and science data are collected and stored on the OBC for later downlink, the ADCS works to maintain the attitude of the spacecraft, the batteries charges/discharges and EIRSAT-1 transmits and receives data.


_images/OPSModeSPIE22.jpg

Figure 7 - EIRSAT-1’s Operational Modes. Details on key aspects of this figure can be found in EIRSAT-1’s Mission Description Document (EIR_MDD), as well as from Doyle et al., 2022.


Daily communication with the spacecraft is achieved using the ground station located at UCD (BFD). A student-led Mission Control Team operates this ground station. Downlink/uplink opportunities occur on a daily basis, during short ‘communication windows’. During these windows, the necessary TCs are sent and housekeeping and science data are downlinked. All downlinked data is accessible in real-time to the EIRSAT-1 Control Team for operations and will also be persisted in multiple databases for the wider consumption, particulary in the shared Google Drive <https://drive.google.com/drive/folders/15TrcaBcM7BmKjP_pFsOFArt44LYbpTDX?usp=drive_link> and Grafana <https://grafana.eirsat1.ie/d/dc99cc6b-5e35-4a53-b34e-ca4de9ddf111/general-housekeeping?orgId=1>.

More sporadically and in less-typical scenarios, Safe Mode and Commissioning Mode are entered. Following LEOP, Commissioning Mode is used for all further hardware/software commissioning (i.e. testing, verification, qualification and/or reconfiguring) that are manually handled via TCs. Safe Mode is used when anomalous behaviour is noted by the OBSW monitors, when a reboot occurs following the Separation Sequence or when a TC is received from the UCD ground station instructing the mode change. In Safe Mode, all non-critical functions are suspended to protect the health of the spacecraft and individual subsystems.


EOL/Post-Operations - Following 3-5 Years

The time at which EOL will occur is dependent on how the satellite de-orbits over time. A nominal on-orbit lifetime of approximately 3-5 years is currently predicted.

Following de-orbit of EIRSAT-1, the complete dataset obtained during the lifetime of the three scientific experiments will be analysed. Research papers will be produced on the findings. Outreach events will be planned to inform the general public as well as the scientific community on the life of Ireland’s first satellite.


2.2 Mission Critical Periods

Day 1: Initial AOS

EIRSAT-1 was launched on 1st December 2023 on a Falcon 9 rocket from Vandenburg, California. Initial AOS was attempted during the first pass immediately after nominal antenna deployment was expected (i.e. 45 minutes after launch). This was done following InitialAOS. The Amateur Radio Community observed the first TMs from the spacecraft confirming that it was in a healthy state post launch.

The following list was considered by the operations team during the lead up to launch:

  • Is the nominal plan of action (POA) for commissioning EIRSAT-1 well understood?

  • What is the current operational status/readiness of the GS?

  • If EIRSAT-1 is not yet known amongst the deployed objects, what is the plan of action?
    • When is a TLE expected?

    • Should the other passengers on the launcher be contacted?

  • Are all EIRSAT-1 team members fully aware of their role in achieving AOS and available to fulfill this role, particularly if difficulties are encountered? This includes:
    • S/C Operators

    • Ground Segment Engineers

    • Flight Software Engineers

    • Systems and Chief Technical Engineers

  • If EIRSAT-1 is not operating in a nominal configuration at AOS, are all Operators prepared? In particular, have all contingency procedures in this manual been sufficiently prepared?

  • If communication with EIRSAT-1 is not achieved during the first minutes of the pass, do all Operation know their POA? See nacknarptcs .

  • Is the FlatSat available in the event that some urgent ground-based analyses are required?

  • Has the time between the first and second passed been determined? Have different POAs been considered given this duration and the possible scenarios that will be encountered during the first pass (i.e. have the Operators prioritized what must be achieved if time is limited and some fault analysis is required)?


First Days-to-Weeks: Commissioning

During launch, the spacecraft was subject to extreme vibrations. Following launch, the spacecraft survived the harsh space environment. The commissioning period that followed initial AOS was used to determine the health of the spacecraft and its individual subsystems given these launch and environment conditions. This is currently being achieved following Commissioning.

In preparation for this, and for commissioning in general, the team are considering the following:

  • Is the nominal POA for commissioning EIRSAT-1 well understood?

  • Are all EIRSAT-1 team members fully aware of their role in commissioning EIRSAT-1 over the first days-to-weeks of the mission, and available to fulfill this role? In addition to the Operators/Engineers listed for initial AOS, this also includes any team members who are ‘owners’ of the different subsystems:
    • ADCS: Joseph Thompson

    • Battery: Jack Reilly

    • EPS: Jack Reilly

    • OBC: Joseph Thompson and Caimin McKenna

    • CMC: David Murphy

    • GMOD: David Murphy

    • EMOD: Gabriel Finneran

  • Is the FlatSat available in the event that some ground-based analyses of anomalous behaviour/TM are required?

  • Are the Operators prepared for the possibility that EIRSAT-1 may be be operating in one of its failure modes (see below)?

Regular team meetings are being held throughout this time to assess the on-going status of the mission’s commissioning phase.


First Days-to-Weeks: De-tumbling

Once deployed on-orbit, EIRSAT-1 was tumbling at an accelerating rate much higher than expected. Autonomous de-tumbling maneuvers are not configured to occur following launch. Instead, the spacecraft’s ADCS remained operating in stand-by mode until TCs instructing otherwise were sent. Therefore, once 2-way communications were established, and the spacecraft was determined to be in a safe configuration, the team began the process of de-tumbling the spacecraft.


Anytime: Failure modes

At any point during the mission, the spacecraft may begin operating in one of its failure modes as a result of an anomaly. Known/defined failure modes are: 1) Safe Mode in the primary mission images; and 2) the mission’s failsafe image. In preparation for this, all S/C Operators should be prepared to following: 1) EIR-OPS-025: Safe Mode Entered ; and 2) EIR-OPS-029: Failsafe Entered .

In preparation for potential failure modes/scenarios, the team should consider the following IN THE DAYS/WEEKS PROCEEDNG THE LAUNCH AND THROUGHOUT THE MISSION :

  • Are the failure-related procedures provided in this manual well understood?

  • Are all EIRSAT-1 team members fully aware of their role in the event of a fault and available to fulfill this role?

  • Is the FlatSat available in the event that some ground-based analyses of a fault are required?

In the event of a fault/anomaly that leads to one of EIRSAT-1’s failure modes, the team will need to meet to establish a POA to overcome the anomaly and regain nominal operations.



3. Resources Providing More Detail

Warning

The below links/references to external resources have been provided to allow Operators to gain a better understanding on different aspects of the mission to facilitate better operations. However, Operators should take care that there is no guarantee that all information provided by these resources is up-to-date. Therefore, where specific information is being used to inform new operations, or operations that deviate from those documented in this manual, please consult with the wider team, including the Systems Engineer for verification.

In addition to the information provided in this manual:

  • More details on the mission description can be found in the latest version of the Mission Description Document (EIR_MDD), which should be compiled from the master branch of the project’s documentation Git repository . Additionally, Murphy et al., 2018 may provide some useful information on this topic.


  • More details on the hardware design of the spacecraft can be found in the latest version of the Design Definition File (EIR_DDF), which should be compiled from the master branch of the project’s documentation Git repository .


  • Details on the on-board software functionality implemented for the main flight computer can be found in the latest versions of EIR_MDD and EIR_DDF, which should be compiled from the master branch of the project’s documentation Git repository . Additionally, Doyle et al., 2022 may provide some useful information on this topic. Specific details on the software version currently programmed onto the OBC and the payloads can be found in the tags/releases section of the project’s software Git repository .


  • More details on the mission’s ground segment can be found in the latest version of the Design Definition File (EIR_DDF), which should be compiled from the master branch of the project’s documentation Git repository . Additionally, Marshall et al., 2021 may provide some useful information on this topic.